Sakila Database Example System

This site is a demonstrative application used to browse and update SQL tables. It utilises the sample database supplied by MySQL, known as sakila. This site was built entirely using a new web creation system called GenHelm.

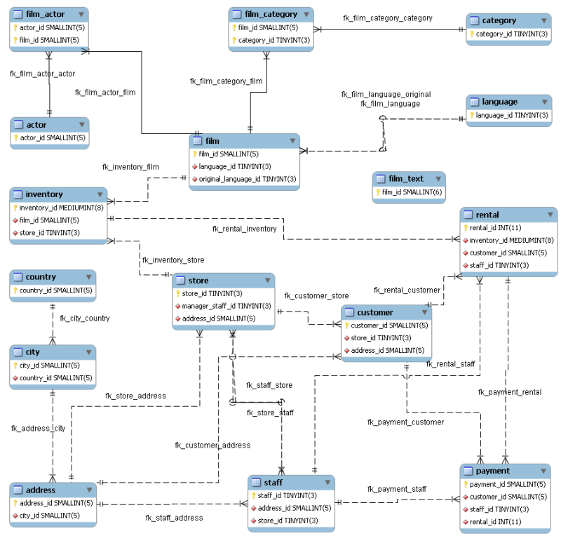
Here is the entity relationship diagram for the sakila database. This database is used to maintain a fictitious DVD rental business.

SAKILA Entity Relationship Diagram

To learn more about the sakila data model please visit the MySQL Developer Documentation.

How was this application built?

This demo site was built entirely using a powerful new web development environment known as GenHelm. GenHelm is a comprehensive code generation environment used to build and maintain complex websites and web applications in a fraction of the time required by other tools and technologies.

The GenHelm system includes a web-based integrated generation environment capable of building all common web components (static and dynamic pages, CSS, JavaScript, php classes, include files, etc.). These components are generated using a series of models that gather high-level specifications from the developer and generate code that interacts with a sophisticated runtime environment. Unlike other systems that generate code to be maintained by hand, components generated by GenHelm are maintained within the GenHelm environment. That is, rather than maintaining components at the code level, components are maintained at a higher level of abstraction, that being the specification level.

GenHelm ships with over 50 models which correspond to the types of pages or components you can build. This demonstration site concentrates on three of the models which are used to build SQL applications.

Why GenHelm?

If you have grown weary of your bloated WordPress site and dealing with dozens of conflicting plug-ins or if code-heavy frameworks don't provide the productivity you are looking for you should consider giving GenHelm a try.

Learn More

To review videos that show how this application was built, please visit our Video Gallery.

If you would like to learn more about GenHelm please Contact Us.